Vitre cassée : que couvre vraiment l'assurance habitation? Assurance Bris de vitre
Publié le 23 fév 2026
Temps de lecture : 7 minutes
Vous venez de constater une vitre brisée chez vous et vous vous interrogez sur la prise en charge par votre assureur ? Découvrez notre article qui détaille le fonctionnement de la garantie bris de glace, son étendue précise et les démarches pour une indemnisation rapide.
Que couvre la garantie bris de glace habitation ?
D'office incluse dans votre contrat d'assurance habitation multirisque, la garantie bris de glace couvre les dommages affectant les surfaces vitrées – qu'il s'agisse de fenêtres, de baies, de velux ou de tout autre panneau de verre – lorsqu'elles sont cassées, fissurées ou embuées, sous réserve des conditions et de la franchise prévues au contrat. Cette garantie permet de financer votre réparation ou le remplacement de votre vitre cassée dans le cadre de risques assurés comme l’incendie, le dégât des eaux ou le vandalisme. Pour en savoir plus, consultez votre bris de glace assurance.

Quels éléments vitrés sont pris en charge par l'assurance ?
Votre garantie bris de glace protège l'essentiel de vos installations vitrées. Que vous deviez remplacer un double vitrage classique, une grande baie vitrée, un Velux ou même des miroirs fixés au mur, All Vitres SRL intervient sur tous types de supports et nos devis sont gratuits. Nous maîtrisons chaque spécificité technique pour garantir une réparation conforme aux exigences de votre assureur.
- Fenêtres et baies vitrées : le remplacement et la pose sont généralement couverts que ce soit pour du simple, double ou triple vitrage.
- Ouvertures et structures fixes : les portes vitrées, cloisons en verre, fenêtres de toit et/ou de vérandas vitrées sont également incluses.
- Mobilier et agencements intérieurs : dans votre contrat, les miroirs scellés, parois de douche ou plaques vitrocéramiques peuvent être pris en charge.
- Verres spécifiques et de sécurité : après un acte de vandalisme ou tentative de cambriolage, les verres trempés ou feuilletés sont toujours remplacés à l'identique.
Si des éclats de verre endommagent d'autres biens comme par exemple, en rayant un parquet ou en abîmant un meuble, votre indemnisation peut être étendue. Votre assureur couvrira alors à la fois le bris de vitre et les dommages associés, conformément aux termes de votre contrat d'assurance.
Quels types de sinistres est couverts pour une vitre cassée ?
Le remplacement de vitrage suite à un bris de vitre est souvent pris en charge par votre contrat d’assurance habitation. Que la casse soit accidentelle (accident ménager) ou d'origine criminelle (vandalisme, effraction), nous vous accompagnons dans la remise en état de vos fenêtres. Bon à savoir : dans ce dernier cas, un dépôt de plainte est requis pour les assureurs.
A savoir que les dommages dûs à des événements climatiques violents, comme une tempête projetant des objets sur vos vitrages sont aussi couverts. Il reste essentiel de vérifier les conditions précises de votre police, car le montant de la franchise et les plafonds de remboursement varient selon les contrats.
Comment déclarer un bris de vitre à l'assurance
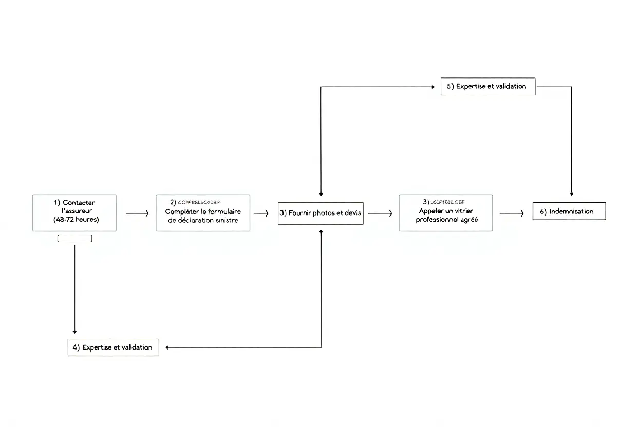
Une déclaration de sinistre rapide est indispensable pour bénéficier de votre couverture assurance. Dès la constatation du bris de vitre, contactez votre assureur (idéalement sous 48h). La procédure standard inclut le formulaire à remplir et la fourniture de justificatifs (photos et devis d'un vitrier agréé). Après validation ou expertise, vous pourrez procéder au remplacement de votre vitrage en toute sérénité avant d'être indemnisé.

Démarches et délais pour signaler le sinistre
-
Le contact initial : Vous avez entre 48 et 72 heures pour prévenir votre compagnie.
-
Le dossier : Remplissez le formulaire de déclaration de sinistre avec soin.
-
Les preuves : Fournissez des photos claires des dégâts et demandez-nous un devis de vitrerie.
-
Le choix du pro : Faites appel à un vitrier professionnel agréé (comme All Vitres SRL) pour garantir la qualité de la pose.
-
La validation : Une expertise peut être demandée par l'assureur avant d'autoriser les travaux.
-
Le remboursement : Une fois les travaux validés et effectués, vous recevez votre indemnisation.
Il est important de bien comprendre les garanties de votre assurance bris de vitre pour être correctement indemnisé.
🛡️ Sécurisation et Remboursement : Ne négligez aucun document
Pour obtenir un remboursement intégral de la part de votre assurance habitation, la rigueur est de mise. Conservez précieusement toutes les factures liées aux mesures d'urgence, telles que la pose d'un panneau de bois ou d'une fermeture provisoire. Ces justificatifs prouvent les frais engagés pour protéger votre habitation et sont indispensables à votre dossier d'indemnisation.
Le rôle de votre partenaire All Vitres SRL dans votre dossier
Faire appel à un vitrier professionnel agréé est un gage de sérénité.
Chez All Vitres SRL, nous connaissons les exigences des assureurs, ce qui simplifie l'acceptation de votre devis.
-
Intervention en 24h : Nos équipes se déplacent rapidement pour sécuriser les lieux avec une fermeture provisoire robuste.
-
Devis conforme : Nous établissons un devis détaillé et technique, prêt à être transmis à l'expert de votre compagnie d'assurance.
-
Remplacement définitif : Une fois l'accord reçu, nous procédons à la pose de votre nouveau vitrage (simple, double ou triple vitrage) dans les règles de l'art.
-
Dossier final : Nous vous fournissons la facture finale détaillée, document clé pour débloquer votre indemnisation conformément à votre contrat.
Indemnisation et limites de la garantie vitrage
Remboursement bris de glace : comment estimer votre indemnisation ? Plusieurs critères influencent la prise en charge de votre assurance habitation : la nature du vitrage endommagé, la cause de la casse et les conditions spécifiques de votre contrat.
En tenant compte de votre franchise et des plafonds prévus, vous pourrez déterminer s'il est financièrement avantageux de déclarer le sinistre.
Chez All Vitres SRL, nous vous aidons à y voir plus clair grâce à un devis détaillé.
| Élément | Impact sur votre portefeuille |
| Franchise basse | Remboursement quasi total du vitrage. |
| Plafond atteint | Le surplus du coût des travaux est à votre charge. |
| Bris accidentel | Généralement couvert sans malus. |
| Vandalisme | Couvert sous réserve d'un dépôt de plainte. |
Votre devis express en un clic 📸
Un bris de glace n'attend pas. Pour vous aider à y voir plus clair et préparer votre dossier d'assurance sans perdre de temps, profitez de notre pré-expertise gratuite.
Le conseil All Vitres : Envoyez-nous dès maintenant une photo de votre vitrage endommagé via WhatsApp (0473/614481) ou notre formulaire en ligne.
Nous vous donnerons un premier avis technique sur la faisabilité du remplacement et une estimation du coût pour vérifier la pertinence de votre déclaration d'assurance. C’est rapide, sans engagement, et cela vous permet d’agir immédiatement !
❓ Foire Aux Questions : Vitrerie & Assurances
1. Suis-je couvert si le bris de vitre est accidentel (sans effraction) ?
Oui. La majorité des contrats d'assurance habitation incluent une clause "Bris de Glace". Celle-ci couvre les accidents domestiques (un ballon dans une vitre, une porte qui claque violemment, une chute d'objet). Vous n'avez pas besoin qu'il y ait eu un vol ou du vandalisme pour être indemnisé.
2. Qu'est-ce que la "franchise" et vais-je devoir la payer ?
La franchise est le montant qui reste à votre charge selon votre contrat.
-
Si les travaux coûtent 500 € et que votre franchise est de 100 €, l'assurance vous remboursera 400 €.
-
Astuce All Vitres : Vérifiez votre contrat, car certaines options "Premium" suppriment totalement la franchise pour le bris de vitre.
3. Quel est le délai pour déclarer mon sinistre ?
En Belgique, le délai légal est généralement de 5 jours ouvrés après la constatation des dégâts. Cependant, pour une mise en sécurité rapide (fermeture provisoire), nous vous conseillons de contacter votre assureur dans les 24h à 48h.
4. Dois-je obligatoirement choisir le vitrier imposé par mon assurance ?
Non, vous avez le libre choix de votre prestataire. Bien que les assureurs proposent parfois leurs propres partenaires, vous avez le droit de faire appel à un artisan local comme All Vitres SRL. Nous vous fournissons un devis détaillé aux normes, que vous n'avez qu'à transmettre pour validation.
5. Quels documents dois-je préparer pour mon dossier ?
Pour accélérer votre remboursement, préparez :
-
Votre numéro de contrat d'assurance.
-
Des photos globales et zoomées du bris de vitre.
-
Le devis précis établi par All Vitres SRL.
-
Le numéro de procès-verbal (uniquement en cas de vandalisme ou vol).

